
为进一步规范和加强我市义务教育阶段学校招生工作管理,根据《关于做好东莞市2021年义务教育阶段学校招生工作的通知》、《东莞市人民政府关于印发<东莞市非户籍适龄儿童少年接受义务教育实施办法>的通知》和《东莞市人民政府关于印发<东莞市义务教育阶段非户籍适龄儿童少年积分制入学积分方案>的通知》文件精神,结合我镇义务教育阶段民办学校实际情况,制定本办法。
报名途径
今年全市义务教育阶段学校起始年级将继续实行网上报名和网上录取。所有本市户籍和非本市户籍适龄儿童申请小学一年级或初中一年级学位,非户籍适龄儿童少年申请积分制入学学位或民办学位补贴,均须在规定时间内通过以下网站、微信公众号或APP登录“东莞市义务教育阶段学校统一招生平台”(简称“招生平台”)进行入学报名。
网址:https://zs.dg.cn,或http://www.gdzwfw.gov.cn(广东政务服务网东莞市);
手机:“东莞慧教育”微信公众号(订阅号),“东莞市教育局”微信公众号(服务号),“莞家政务”微信公众号,“莞家政务”APP。
入学年龄
小学一年级
年满6周岁(即2015年8月31日及以前出生),在全国中小学生学籍信息管理系统没有学籍信息的适龄儿童;
初中一年级
在全国中小学生学籍信息管理系统有正常学籍的小学应届毕业生;
义务教育学校不实行留级制度。因身体状况确需延缓入学或者休学的适龄儿童少年,由其父母或者其他法定监护人于5月28日前向镇教育管理中心提出申请,备案。具体申请材料:学生户口本、医院出具的证明、延迟入学申请书的原件与复印件。
非户籍适龄插班生
小学非起始年级转学(插班生)必须要在满6周岁入学(统计至当年8月31日,含8月31日)的基础上,符合相应的入学年龄,且要在全国中小学生学籍信息管理系统有正常学籍
起始年级(小学一年级、初中一年级入学)
招生对象
户籍适龄儿童少年和非户籍适龄儿童少年。
1.户籍适龄儿童少年:可直接申报民办学校;
2.非户籍适龄儿童少年:在申报民办学校时,须选择其父或母一方(或法定监护人)作为“家长方”申请入学,其中:
家长方是东莞市户籍的,可直接申报民办学校;
家长方是中国境内非东莞市户籍的,须持本市有效《广东省居住证》,或在本市办理有效居住登记,或已办理“莞e申报”;
家长方是港澳户籍的,须持本市有效《港澳居民居住证》,或《港澳台居民居住证领取凭证》,或已办理“莞e申报”;
家长方是台湾户籍的,须持本市有效《台湾居民居住证》,或《港澳台居民居住证领取凭证》,或已办理“莞e申报”;
家长方是外国国籍的,须持有效护照、签证或居留许可等证件。
招生计划
民办学校须严格按照办学规模及当年有关规定确定招生计划。民办学校的招生简章应包括但不限于学校的办学情况和招生信息,如招生对象、招生计划、报名办法和时间、招生的方式和程序、招生录取时间、收费标准、助学政策等。民办学校招生计划等材料经镇教育管理中心初审后,报市教育局统一审核后对外发布。
招生类别
分为“直升入学”“政府购买服务”及“对外招生”等类别。
招生办法
总原则:义务教育阶段民办学校必须落实免试入学规定,严禁学校通过举办相关培训班或与社会机构、培训机构合作提前选拔、推荐和特殊培养学生,严禁以各类考试、竞赛、夏(冬)令营、研学活动、培训成绩或证书证明等作为招生依据或参考,不得以面试、面谈、测评、人机对话、简历材料等方式为依据“掐尖”招生、提前招生。民办学校实行电脑派位录取。
直升入学。九年一贯制、十二年一贯制、多层次民办学校及有关民办教育集团的民办学校应优先招收自愿报读本校或本民办教育集团学校小学一年级或初中一年级的学生;如自愿报读的人数少于或等于招生学校小学一年级或初中一年级招生计划数的,应予以全部录取,录取后剩余学位面向社会公开报名招生;如自愿报读的人数多于招生学校小学一年级或初中一年级招生计划数的,由招生学校自行通过电脑派位或其他方式确定录取结果,不再面向社会招生。符合条件的学生家长须在招生平台填报直升志愿。凡被直升录取的学生,其他民办学校志愿自动失效,但不影响其他类别志愿学校的填报和录取。直升入学录取名单确定后向社会公示,接受监督。各校需在4月22日前将直升名单以及佐证材料(放在一个文件夹里)报镇教育管理中心审核。
政府购买服务。由属地教育部门结合实际遴选购买服务的民办学校,并与民办学校商定购买服务的要求和数量,由属地教育部门负责资料审核。
对外招生。民办学校在确定“直升入学”“政府购买服务”等类别学生人数后,剩余的学位对外招生,实行电脑派位录取。电脑派位工作由市教育局统一组织实施,具体电脑派位办法另文通知。
入学程序
完整的招生流程:网上报名→资料审核→志愿填报→公布录取结果→注册缴费→民办学校补录→数据整理→学籍建立。
1.网上报名
(1)报名方式:实行网上报名(详见上文)。
(2)报名时间:2021年5月6日10:00-5月17日17:30
(3)信息填写
符合条件的学生家长须在报名时间内登录“招生平台”,填写“学生基本信息”“监护人基本信息”及有关信息,上传规定的证件照片。申请积分制入学的学生家长按积分方案要求填写相关信息。网上报名期间内,填写的信息可多次修改;网上报名时间结束后,招生平台关闭不再接受报名和修改。
2.资料审核
(1)资料初审。网上报名时间结束后,各有关职能部门对报名资料进行初审,并于2021年5月27日前公布初审结果,学生家长可登录招生平台查询初审结果。
(2)资料复审。初审不通过或对初审结果有异议的学生家长,如检查填报的报名信息有误,可于2021年5月30日17:30前登录招生平台修改并重新提交报名信息,各有关职能部门重新审核,并于2021年6月5日前公布复审结果;复审不通过的学生,无法进行后续志愿填报和录取,只能在补录环节申请补录。
(3)审核结果作为志愿填报和学位录取的依据,学生家长须如实、准确、完整填写信息和上传证件照片,如因信息填写不真实、不准确或不完整造成无法填写志愿或志愿类别不正确影响录取结果,后果由学生家长承担。审核结果确认后,将不能进行修改。
3.志愿填报
(1)填报时间:2021年5月28日9:30-6月8日17:30;
(2)志愿类别
户籍学生:可自选填报“户籍地公办学校”“优待政策学位”“东莞外国语学校”或“民办学校”等志愿类别中一项或多项学位;
非户籍学生:可自选填报“积分制入学”“优待政策学位”或“民办学校”等志愿类别中一项或多项学位。
(3)各园区、镇(街道)户籍学生和优待政策学生的入学条件及学位安排,以属地教育部门公布的招生方案为准。学生家长须在志愿填报前阅读《沙田镇义务教育阶段公办学校2021年秋季招生办法》,了解我镇优待政策群体招生等有关规定。
(4)每个学生均可填报不超过3所民办学校。根据每所民办学校对外招生人数,通过电脑派位方式,按派位号结合志愿先后顺序录取。学生家长在填报民办学校志愿前,须认真阅读各民办学校招生简章,充分了解民办学校办学条件、办学特色、招生计划、收费标准、走读住宿安排、校车接送等情况,再合理填报志愿。其中:申请了积分制入学的非户籍学生须至少填报1所积分制入学申请镇街所在地的民办学校。
(5)志愿填报期间内,填写的志愿信息可多次修改;志愿填报时间结束后,招生平台关闭不再接受志愿填报和修改。
4. 公布录取结果
市教育局根据每所民办学校的对外招生计划和申请人志愿填报情况,于2021年7月4日进行电脑派位录取。电脑派位后,学生家长登录招生平台查询录取结果。
5.注册缴费
(1)学生注册缴费。学生家长根据招生平台上公办和民办学校录取结果,于2021年7月6日-8日选择其中1所有录取结果的学校注册缴费(含“直升入学”录取学生)。具体每所学校的注册缴费时间和要求以学校注册须知为准。逾期未注册缴费的申请人视为自动放弃录取资格。
(2)学校注册确认。学生注册缴费时,须向注册学校提供招生平台显示的“注册码”,注册学校根据“注册码”在2021年7月9日17:30前登录招生平台为已注册缴费的学生进行“注册确认”。
(3)招生平台实行查重管理,已被学校“注册确认”的申请人,不能再到其他学校注册或补录。各学校须在全市规定的注册时间内确定学校的注册缴费时间,不得提前要求学生注册缴费,不得拒绝接收被录取且在规定时间内注册缴费的学生。
(4)民办学校要严格按照核定的项目和标准进行收费,收费内容应在招生简章注明。民办学校的学费和住宿费要按市发展和改革局核定的标准收取,服务性收费和代收费应按提前公示的标准收取。不得在规定的收费项目外收取其他任何费用。
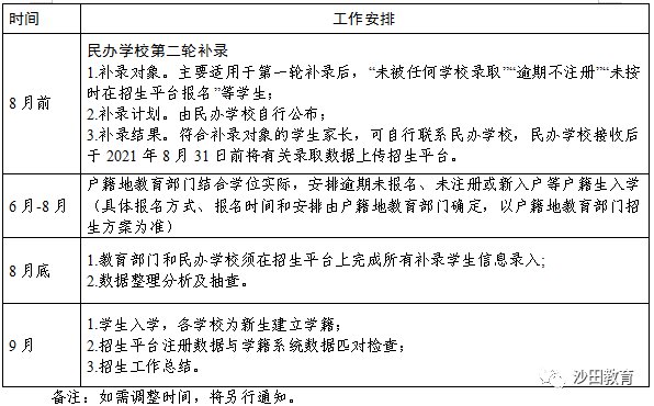
6.民办学校补录。注册缴费后,如民办学校仍有剩余学位,可开展补录工作。学位已满的民办学校不再进行补录。
【第一轮补录】
(1)补录学校。适用于2021年7月4日电脑派位已按招生计划录满,注册后因有部分学生放弃录取结果需要补录的民办学校。
(2)补录对象。适用于“填报了民办学校志愿,但未被任何民办学校录取的学生”。“已在公办或民办学校注册确认”“已有民办学校录取结果但逾期不注册”以及“未在招生平台报名”的学生均不能进行第一轮补录。
(3)补录计划。市教育局统一在2021年7月10日公布本轮补录民办学校名单以及补录计划数。
(4)补录办法。按照2021年7月4日电脑派位现场产生的“派位号”“开始码”和录取办法,根据民办学校的补录人数,以及补录学生原填报的民办学校志愿和顺序,由市教育局统一顺延补录。补录结果在2021年7月10日前公布。学生家长可以登录招生平台查看补录结果。
(5)注册缴费。申请人须按补录学校的注册缴费时间要求注册缴费。民办学校补录注册缴费时间由民办学校自行确定。民办学校不得拒绝接收被录取且在规定时间内注册缴费的学生。注册缴费后,民办学校根据学生“注册码”在招生平台上“注册确认”。
【第二轮补录】
(1)补录学校。仍有剩余学位的民办学校。
(2)补录对象。适用于“未被任何学校录取”“逾期不注册”“未按时在招生平台报名”等学生。
(3)补录办法。民办学校制定补录通知,经属地教育部门审核后,对外公布(含补录计划和补录要求等内容)。符合补录对象的学生家长,可自行联系民办学校,民办学校接收后于2021年8月31日前将有关录取数据上传招生平台。
(4)民办学校在接收补录学生时,须先登录招生平台进行“注册查重”,非本市毕业的小学毕业生须提供学籍卡,非户籍学生须同步审核其非户籍“家长方”是否持本市有效《广东省居住证》,或在本市办理有效居住登记,或已办理“莞e申报”。
7.数据整理。招生工作结束后,各园区、镇(街道)教育部门以及民办学校做好数据整理上传;市教育局对学生报名数据以及录取数据随机抽查。
8.学籍建立。开学后,各中小学在学籍系统上为新生建立学籍信息。凡未经招生平台招录的学生不能在学籍系统上建立学籍,因私下招生、超计划招生、违规招生以及学生家长提供虚假或错误报名信息等行为造成学生学籍无法正常办理的,其责任和后果由民办学校、申请人家长承担。市、镇两级教育部门开学后将对招生平台和学籍系统数据进行匹对核查,核查结果将与学校评优评奖、民办学校年检以及明年招生计划挂钩。
非起始年龄入学
入学年龄
1. 小学非起始年级转学必须要在满6周岁入学(统计至当年8月31日,含8月31日)的基础上,符合相应的入学年龄,且要在全国中小学生学籍信息管理系统有正常学籍;
2. 初中非起始年级转学,必须要与原就读年级相衔接,且要在全国中小学生学籍信息管理系统有正常学籍;
3. 义务教育阶段学校之间转学不得留级。
入学办法
1.户籍学生
户籍学生需转学到民办学校就读的,须自行联系民办学校,由民办学校自行确定能否接收。民办学校应在核批的办学规模范围内,按照学籍管理相关规定招收转学生。该类转学不需要登录招生平台申请。
2.非户籍学生
(1)申请积分制入学。在本市民办学校非起始年级就读,符合积分制入学条件,希望通过积分制方式申请入读公办学校或享受民办学位补贴的非户籍适龄儿童少年,可参照《东莞市非户籍适龄儿童少年接受义务教育实施办法》(东府〔2020〕31号)、《东莞市义务教育阶段非户籍适龄儿童少年积分制入学积分方案》(东府〔2020〕32号)以及《东莞市2021年积分制入学工作日程安排》,在规定时间内登录招生平台提出申请。
(2)不申请积分入学。自行联系民办学校,由民办学校自行确定能否接收。民办学校应在核批的办学规模范围内,按照学籍管理相关规定招收转学生。该类转学不需要登录招生平台申请。
其他问题
逾期未报名、未注册或新入户的户籍生入学问题。户籍学生须严格按照招生日程安排网上报名,逾期未报名或逾期未注册的户籍学生,以及户籍在网上报名截止时间后有调整的户籍学生,如需申请户籍地公办学位,需向我镇教育管理中心提出书面申请,递交申请材料截止日期是7月23日(逾期将不再受理)。镇教育管理中心审核资料后,统一在招生平台上补录。该批次补录的学生由镇教育管理中心根据学位剩余情况,统筹安排学位。公办学位不足的,将通过政府购买服务(含购买辖区内民办学校学位、发放学位补贴、向周边镇街购买公办或民办学位等方式)解决。具体报名方式、报名时间和学位安排由镇教育管理中心确定。
户籍生放弃民办学位选择回户籍地公办学校问题。已到民办学校注册的户籍学生,如因特殊情况需要回户籍地公办学校就读,需向我镇教育管理中心提出书面申请,递交申请材料截止日期是7月23日(逾期将不再受理)。镇教育管理中心结合学位实际统筹安排。统筹学位不一定是原户籍地对应安排的公办学位,当地公办学位不足的,将通过政府购买服务(含购买辖区内民办学校学位、发放学位补贴、向周边镇街购买公办学位或民办学位等方式)解决。具体申请时间和学位安排方式由镇教育管理中心确定。
网上报名设备问题。适龄儿童少年的家庭不具备网上报名条件的,其父母或其他法定监护人可在报名时段内前往所就读的幼儿园、中小学。各幼儿园、中小学需提供网上报名的设备和指导。
各民办学校联系方式
东莞市2021年义务教育阶段学校招生入学日程安排

东莞市2021年积分制入学工作日程安排





