
为促进教育事业优质均衡发展,根据南城学校学位实际情况,按照就近入学的原则,继续实施多校划片、片区调配,进一步明确和优化南城街道学校的学区划分,特制定本学区划分规定。
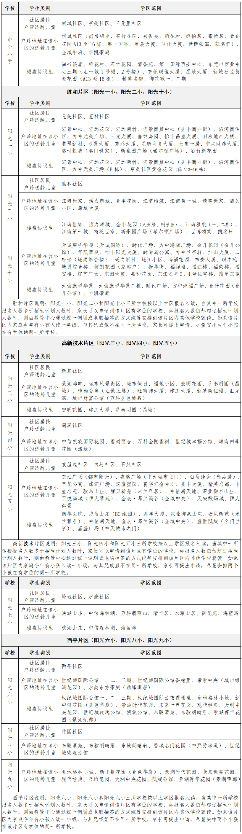
一、小学新生一年级学区划分
说明:
1.南城集体户适龄儿童统筹安排到有学位的公办学校。
2.关于楼盘协议生:根据《关于楼盘业主子女入读公办学校规范管理工作的通知》(南城办〔2013〕36号),楼盘协议生指的是与南城街道办事处签订有委托办学协议的楼盘的业主子女。根据规定,必须是在该楼盘核定学位数内且符合入读条件的一手楼盘业主的一户一个子女,租户或二手业主子女不解决入读公办学校。
二、其它说明
1.积分入学群体将根据《东莞市义务教育阶段非户籍适龄儿童少年积分制入学积分方案》及当年南城街道非户籍儿童少年积分制入学工作方案,结合分数高低统筹安排在有学位的公办学校。
2.符合市、街道优待政策的适龄儿童由教育管理中心统筹安排在有学位的公办学校。
3.申请南城街道公办小学非起始年级插班生(小学二至六年级),需为南城户籍适龄儿童少年,根据学位和人数的实际情况,由教育管理中心统筹安排到有学位的公办学校就读。
4.本暂行规定执行后,每年根据实际情况对本规定进行相应修改,规定的解释权属于南城教育管理中心。





