
申请人必须同时符合以下条件
外国国籍的义务教育阶段适龄儿童、少年不适用于本方案,符合优待政策的非户籍适龄儿童、少年(含香港、澳门、台湾户籍)按照相应的入学优待政策执行。
从2020年起,东莞户籍家长也可以为其随迁子女进行积分。
二、网上报名
1.报名时间:2021年5月6日10:00-5月17日17:30。逾期系统自动关闭。
网上报名一人一号,以申请人(即学生)的证件号码为依据,不能重复申请。
2.报名地址:
(电脑端)网址:https://zs.dg.cn(东莞市义务教育阶段统一招生平台)或http://www.gdzwfw.gov.cn(广东政务服务网东莞市);
(手机端):“东莞慧教育”微信公众号(订阅号),“东莞市教育局”微信公众号(服务号),“莞家政务”微信公众号,“莞家政务”APP。
三、申请地选择(五选一)
符合条件的申请人,可选择以下其中一种方式作为“申请地”提出积分制入学申请。
四、积分项目
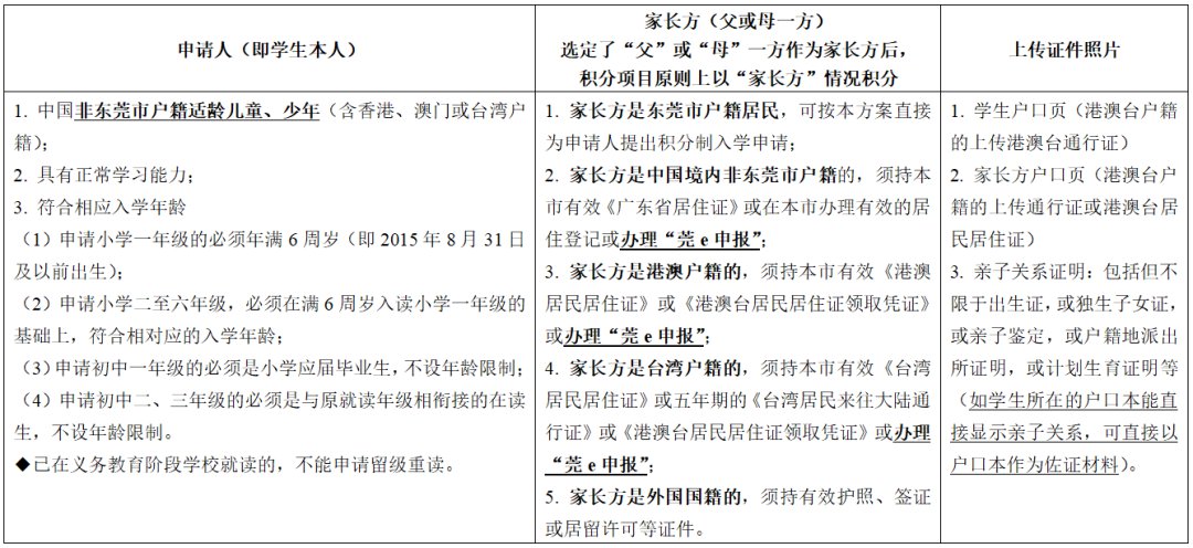
1.总原则:确定 “家长方”后,按家长方在“在本市办理《广东省居住证》年限”“在本市缴纳社保年限”“在本市纳税情况”以及“在本市居所情况”四个项目的情况计算积分。除了“在本市居所情况”项目可以使用家长方配偶或申请人本人房产信息外,其他积分项目父母双方原则上不交叉或累计积分。
2.具体积分项目、评分标准以及具体操作见《东莞市义务教育阶段非户籍适龄儿童少年积分制入学积分材料一览表》。
五、积分制入学民办学位补贴
1.适用对象:通过积分制入学方式被录取,但未能被安排至义务教育阶段公办学校就读的随迁子女。
2.学位补贴标准:(小学一档5000元/生/学年,小学二档3500元/生/学年,初中一档6000元/生/学年,初中二档4500元/生/学年,上述标准含免费义务教育公用经费补助和免费义务教育教科书补助)。如民办学校收费标准低于学位补贴标准,其学位补贴经费按照该民办学校的实际收费标准发放。
3.学位补贴数量:由各园区、镇(街道)在5月中旬公布具体学位补贴的数量(道滘镇学位补贴数量详情请关注道滘教育微信公众号或登录道滘教育网址)。
4.2016-2020年已享受民办学位补贴的随迁子女,可重新积分申请公办学校;但在同一学段同一申请地民办学校就读期间内,不接受学位补贴档次调整申请。
六、注意问题
1. 申请人和家长方必须严格按照申办流程和日程安排进行积分入学申请。
2. 申请人和家长方须如实、完整、准确填写相关信息和上传佐证材料。如因申请人和家长方提供的信息不完整、不准确或不真实而导致积分有误或被取消申请资格的,其后果由申请人和家长方自负。
东莞市2021年积分制入学工作日程安排





