
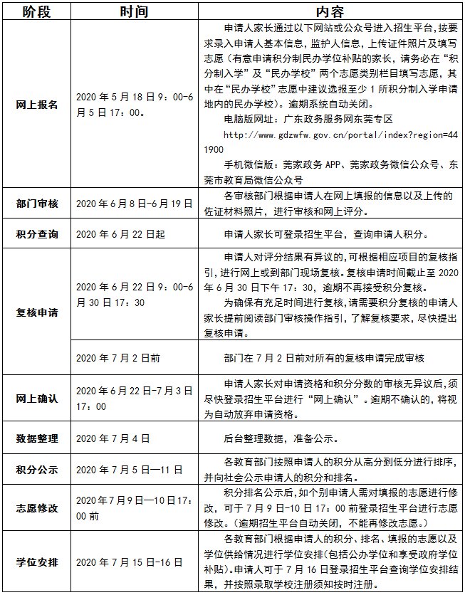
根据《东莞市义务教育阶段非户籍适龄儿童少年积分制入学积分方案方案》,积分入学申办程序包括公布学位、网上报名、资料初审、审核评分、积分查询、网上确认、积分公示、学位安排八大申办程序。

各园区、镇(街道)教育主管部门在每年春季开学后对辖区内义务教育阶段学校的学位容量进行统计,核定当年可进行积分制入学的学位供给数,再由市教育主管部门统一向社会公布各园区、镇(街道)积分制入学学位供给情况。
符合条件的申请人由家长在规定时间内登录报名系统,填写信息、填报志愿及上传材料。具体报名时间以当年公布为准。报名信息确认提交后,系统将对家长方填写的基本信息进行初审。资料初审无误后,家长方不能再进行信息修改或补充,审核部门将在全市网上报名工作结束后的10个工作日内完成审核和评分。审核部门评分结束后,家长方须及时登录报名系统查询申请人的积分情况,如对积分有异议,须在规定时间内提出积分复核。复核过程除审核部门提出要求外,原则上不接受家长方变更或补充信息资料。
网上确认环节,家长方再次确认申请信息、积分结果、填报的志愿以及其他信息无误后,在规定时间内登录报名系统进行“网上确认”。“网上确认”后,所有报名信息不能修改或补充。家长方或申请人不按时进行网上确认的,视为自动放弃积分制入学申请资格。网上确认截止时间以当年公布为准。
网上确认期结束后,各园区、镇(街道)教育主管部门根据申请人的最终积分从高分到低分排序,并向社会公示,接受社会的监督,公示期不少于7日,家长方或申请人提供虚假信息或材料的,将取消申请人申请资格。
排名公布后,家长方或申请人可在规定时间内修改志愿,重新网上确认生成新的积分制入学确认表,并以此作为申请和入学依据。公示期结束后,各园区、镇(街道)教育主管部门根据申请人的积分、填报的志愿以及学位供给情况进行录取,并公布录取情况。
申请人积分相同而超出学位供给计划数的,依次按申请人在“在本市办理《广东省居住证》年限”“在本市缴纳社保年限”“在本市纳税情况”“在本市居所情况”项目的得分,从高分到低分录取。如4个项目依次排序后仍然出现申请人积分相同而超出积分学位供给计划数的情况,由申请地教育主管部门通过抽签、电脑派位或其他形式进行录取。





