
报名时间:6月15日-19日
报名方式
(1)公办义务教育学校报名:采取线上报名和线下报名相结合的方式进行。
①线上报名。学生家长在规定报名时间内登录“重庆市铜梁区义务教育招生入学服务平台”
②线下报名。完成线上报名后,学生家长带上相关入学手续到对应报名点进行线下报名确认:正住户籍类学生到对应公办学校确认;流动人口随迁子女类学生到对应学区管理中心或高新区管委会确认;特殊保障类人员子女到区教委316室确认。
(2)民办义务教育学校报名:学生家长在规定的报名时间内登录重庆市义务教育阶段学校入学报名信息采集系统”(网址www.cqywjybm.com),进行网上信息采集并填报志愿。
铜梁一中初中、铜梁二中初中、重庆巴中、重庆巴川小班实验学校将于6月20日同步开展摇号录取。因此,学生家长只能选择其中一所学校进行填报,且公办、民办学校不可兼报。若同时填报公办、民办学校,则取消其铜梁一中初中或铜梁二中初中摇号录取资格。
报名材料
正住户籍
实行“三对口”学校的正住户籍类入学需提供适龄儿童的居民身份证原件和复印件、适龄儿童与其法定监护人的同一户口簿、适龄儿童父(母)房屋产权有效证件。其余中小学的正住户籍类入学需提供适龄儿童的居民身份证或户口簿原件和复印件。
随迁子女
①父母一方或其他法定监护人在现居住地的合法有效工作证明(劳动用工合同或营业执照等);
②适龄儿童、少年与法定监护人在现居住地的合法居住证明(租购房证明或居住证);
③父母一方或其他法定监护人自行在“重庆市人力资源和社会保障网”下载并打印在本区2021年6月—2022年5月期间连续缴纳城镇职工社会养老保险的个人缴费明细,且报名登记时处于持续缴纳状态;
④适龄儿童、少年与购买城镇职工社会养老保险的监护人的关系证明(户口簿其他)。
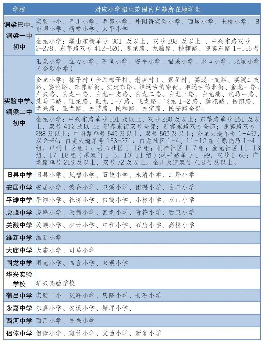
划片范围





