
沙坪坝小升初摇号怎么摇?
整个重庆都将实行小升初摇号政策,其中也包括沙坪坝。
一、如何摇号?
1、公民同招,民办超额100%摇号
摇号的主角是民办校并非公办校!公办校保持相对稳定,按以往的政策入学!
民办校报名人数小于或等于招生计划,采取登记注册方式直接录取;报名人数超过招生计划的,所有报名者将被进行100%摇号。这就是所谓“民办超额摇号”。
报名超额的民办校扣除少量的其他类别招生计划后,剩余名额100%全摇号。
【少量的其他类别招生计划】即民办学校承接政府购买服务、小区配套学校业主子女、九年一贯制直升初中、小语种学生、举办者子女等类别招生计划
2、公办民办选一所,不能兼报
公办、民办学校不能兼报,学生如选择公办,则直接进入划片学校就读,如选择民办学校,只能选择其中一所进行报名,这在上面的入学流程图中也已经一目了然。
如果填报的民办超额摇号未成功,可回公办学校“兜底”。
3、有寄宿条件的民办校可扩大招生区域范围
《实施意见》中规定民办学校由所在区县统一管理,有寄宿条件民办学校可适当扩大招生范围,而重庆几乎所有的民办校均具备寄宿条件,所以招生范围并不限于所在区县。
4、九年一贯制学校可直升超额也摇号
民办九年一贯制学校设置小升初本校免试直升计划和校外招生计划,如本校直升意愿人数大于免试直升计划数,需摇号;校外招生计划超额,校外报名学生也需摇号。所有民办校(含九年一贯制学校)分类报名,分类录取。
二、沙坪坝划片范围(2019年的,作为参考)
1、树人小学
渝碚路派出所:
小新街单号29—83号
小新街双号42—68、74号
汉渝路单号7号、11号、13号、33号、35号、37号、39号、41号、71号、73号、75号
汉渝路双号2—22号
天陈路1号、7号
教改村;新体村1—6号
华宇广场
小龙坎派出所:
小新街40号(沙龙广场)
2、沙坪坝小学
3、沙坪坝第一实验小学
4、南开小学
5、育英小学
6、树人小学
7、树人思贤小学
8、树人景瑞小学
9、树人博文小学
10、烈士墓小学
11、儿童艺术学校
12、覃家岗小学
13、上桥南开小学
14、大学城第二小学
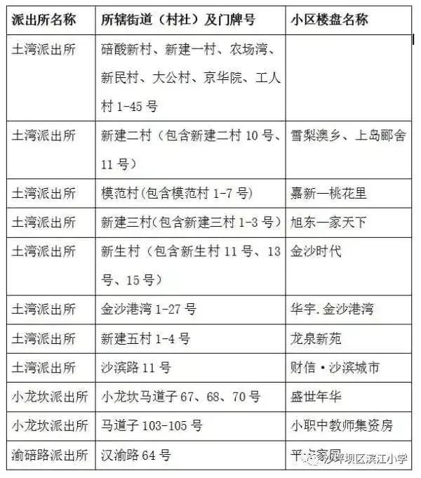
15、滨江小学
16、大学城人民小学
17、融汇沙坪坝小学
18、天星小学
19、莲光小学
20、嘉陵小学
21、高滩岩小学
22、永祥实验一小
23、红槽房小学
24、凤鸣山小学
25、南开景阳小学
26、富力南开小学
27、沙小盛德小学
28、学府悦园第二小学
1.已签约的学府悦园A、B、C组团的适龄学生。
(学生本人和其法定监护人必须共同承租)。
2.义务教育小学阶段2-6年级在校小学生。
29、二塘小学
30、阳光家园小学
学校的招生范围是美丽阳光家园小区公租房租赁户的子女,且租赁户及其子女均是该公租房的共同承租人;
31、杨公桥小学
32、西永一小
33、大学城沙坪坝小学
协信(城立方、天骄名城等)、北麓国际城、中渝春华秋实、盛豪首港城
34、康居西城小学
学校的招生范围是康居西城公租房租赁户的子女,且租赁户及其子女均是康居西城共同承租人。





