
网上报名
时间:6月15日-19日
入口:点击进入
报名对象:申请入学的适龄儿童、少年。
报名程序
(一)公布招生入学信息
5月20日前,区教委向社会公布招生政策。
5月25日前,各公民办学校在教育学区统筹安排下,完善招生入学政策、工作安排、计划、报名程序等入学登记通告内容向区教委基教科报备审核。
6月1日前,义务教育阶段公办、民办学校同步向社会公布经区教委核准的招生入学政策、工作安排、计划、报名程序等入学登记通告。
(二)信息采集和报名审核
申请入学的适龄儿童、少年的监护人须于6月15日至6月19日,登录“重庆市义务教育阶段学校入学报名信息采集系统”, 进行网上信息采集。学生若选择就读民办义务教育学校,公办、 民办学校不能兼报。若监护人无法完成网上信息采集, 可到就近学校在招生教师的指导下完成信息采集。各义务教育学校适时对已完成网上信息采集的适龄儿童、少年按照区教委相关规定,对报名对象、报名材料进行审核。
(三)公办、民办学校同步招生
全区义务教育阶段的公办、民办中小学于6月20日同步开展招生录取工作。民办义务教育学校报名人数小于或等于招生计划的,采取登记注册方式直接录取;报名人数超过招生计划的,由区教委于6月20日统一组织电脑随机摇号,全程接受监督。民办义务教育学校电脑随机录取结果产生后,“重庆市义务教育阶段学校入学报名信息采集系统”将发送手机短信通知学生家长登陆系统查询摇号结果。经摇号录取的学生须在6月21日18 :00前登录系统进行确认;未确认的,视为自动放弃。未被民办学校录取的学生, 回到所在地公办学校录取体系内, 按区教委划定的片区入读。6月26日,报名人数超过招生计划数的民办义务教育学校全面完成招生工作。7月30日前,公办义务教育学校对符合条件的适龄儿童、少年发放《重庆市义务教育入学通知书》。
报名材料
(一)本区户籍学生入学
小学入学实行划片对口招生、免试相对就近入学的原则。初中入学实行对口直升、多校划片和兼顾户口等办法。凡户籍在我区的适龄儿童、少年,报名审核时须提交以下证明材料的原件和复印件。
1适岭儿童与其法定监护人的同一户口簿。
2.房屋产权有效证件。
3.初中新生入学需提供小学毕业证明。
预防接种证明不作为小学新生入学报名前置条件,各学校可坚持'两为主“两纳入"原则。
(二)流动人口随迁子女入学
坚持“两为主”“两纳入”原则。各教育学区和公办义务教育学校要依据的义务教育随迁子女入学政策, 充分利用教育资源,最大限度地确保流动人口随迁子女应入尽入。
流动人口随迁子女申请入学,需提交以下证明材料的原件和复印件:
1适龄儿童、少年与法定监护人的户口簿。
2.适龄儿童少年与法定监护人的合法居住证明、合法工作证明(市内户籍)和公安部门出具的流动人口居住证明(市外户籍)等有关材料。
3.初中新生需提供小学毕业证明。
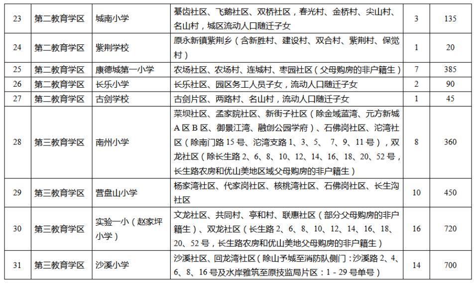
划片范围













