
大学城树人小学
大学城树人第二小学

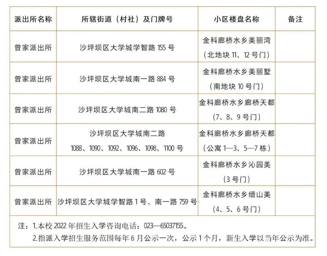
1. 大学城树人集团2022年招生入学咨询电话:023-65781216;
2. 指派入学招生服务范围每年6月公示一次,公示1个月,新生入学以当年公示为准;
3. 按2021调整招生服务范围相关政策,设置“3年过渡期”,即从2021年至2023年,在满足当年学位紧张学校招生条件下,以下地址新生入学时,可在大学城树人小学和现指派入学学校选择入学,并签订承诺书。
① 重庆市沙坪坝区学智路647号、649号、651号、717号,学苑路137号,可在重庆大学城树人小学校、重庆大学城树人第二小学校选择入学;
② 重庆市沙坪坝区厚德路22号、24号,可在重庆大学城树人小学校、重庆大学城人民小学校选择入学;
③ 重庆市沙坪坝区大学城北路94号、大学城西路36号,可在重庆大学城树人小学校、重庆师范大学附属实验小学校选择入学。
科学城高桥学校

科学城第一实验小学(原实验一小永祥小学)

科学城树人思贤小学
(图源:本地宝泡菜)
富力南开小学
科学城南开小学

大学城沙坪坝小学

科学城明远未来小学

科学城新凤小学

大学城人民小学
派出所名称 所辖街道(村社)及门牌号 小区楼盘名称 备注 虎溪派出所 重庆市沙坪坝区大学城中路38号 富力城地壹站 虎溪派出所 重庆市沙坪坝区大学城中路46号 富力城翰湖 虎溪派出所 重庆市沙坪坝区大学城中路48号 富力城春天里 虎溪派出所 重庆市沙坪坝区大学城中路50号 富力城幸福里 维多利亚别墅 虎溪派出所 重庆市沙坪坝区大学城中路52号 富力城公园别墅 虎溪派出所 重庆市沙坪坝区景阳路39号 富力城新一站 虎溪派出所 重庆市沙坪坝区景阳路56号 富力城蝶花岸 虎溪派出所 重庆市沙坪坝区盛德路943号 富力城书香里 虎溪派出所 重庆市沙坪坝区景苑路8号、12号 熙街一、二街区 虎溪派出所 重庆市沙坪坝区厚德路22号、24号 湖岸家园A、B区 注意:厚德路22号、厚德路24号的业主子女在2022、2023年入学时,在满足学位紧张学校招生条件下,可在大学城人民小学、大学城树人小学选择入学;二孩入学时可按“一户读同校”的原则自愿选择。
科学城南开景阳小学

西永第一小学

重庆师范大学附属实验小学

康居西城小学
1.康居西城公租房租赁户的子女,且租赁户及其子女均是共同承租人;
2.学生及监护人(至少一方)的实际居住地与所申请的公租房地址应一致;
3.学生监护人(至少一方)须在高新区直管园范围内务工或纳税;
科学城西苑小学





