


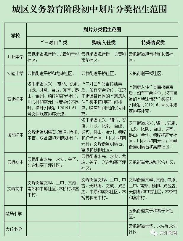
(一)初中划片分类招生。
1.第一类:城区“三对口”类。
开州中学:云枫街道观音桥、宝华和长青社区。
实验中学:云枫街道平桥和龙珠社区。
西街初中:汉丰街道永兴、驷马、安康、九龙、凤凰、百成、迎宾、盛山、金州、锦程和红光社区,川心村和南元村。
德阳初中:文峰街道明镜石、富厚、杨柳、中吉、双合店和天鹅湖社区。
云枫初中:云枫街道永先、永安、关子、兴合和寨子坪社区。
文峰初中:文峰街道文峰、三中、文成、南郊和中原社区,木桥村和高市村。
招生学校学位不足时,按户籍转入时间排序,时间长的优先安排学位。在此类未申请到学位的,在第二类对应学校或相对就近学校中优先解决。
2.第二类:城区购房入住类。
开州中学:云枫街道观音桥、宝华和长青社区。
实验中学:云枫街道平桥社区。
西街初中:“三对口”类审核结束后,如有空余学位,在汉丰街道各社区的“购房入住”类中按购房时间排序,购房时间长的优先补充。
德阳初中:汉丰街道永兴、驷马、安康、九龙、凤凰、百成、迎宾、盛山、金州、锦程和红光社区,川心村和南元村;文峰街道明镜石、富厚和杨柳社区。
云枫初中:云枫街道永先、永安、龙珠、关子、兴合和寨子坪社区。
文峰初中:文峰街道文峰、三中、中吉、双合店、天鹅湖、文成、中原和南郊社区,木桥村和高市村。
此类在第一类审核结束后有空余学位情况下申请学位。学位不足时,按在城区购房时间(以房产证或房管局备案登记表等相关材料为准)排序,时间长的优先安排学位。此类不能解决的,由教管中心统筹解决到有空余学位的学校或民办学校。
3.第三类:特殊情况类。
开州中学:云枫街道观音桥和长青社区。
实验中学:云枫街道平桥社区。
西街初中:“购房入住”类审核结束后,如有空余学位,汉丰街道的“特殊情况”类按“开州教发〔2019〕61号”文件规定排序补充。
德阳初中:汉丰街道永兴、驷马、安康、九龙、凤凰、百成、迎宾、盛山、金州、锦程和红光社区,川心村和南元村;文峰街道明镜石和富厚社区。
云枫初中:云枫街道龙珠和兴合社区。
文峰初中:文峰街道文峰、文成、中原、三中、南郊、杨柳、双合店、天鹅湖和中吉社区,木桥村和高市村。
歇马小学:云枫街道关子和寨子坪社区。
大丘小学:云枫街道宝华、永先和永安社区。
“特殊情况”类在第一类、第二类审核结束后,有空余学位情况下申请学位。学位不足时,由教管中心统筹解决。
(二)小学划片分类招生。
1.第一类:城区“三对口”类。
汉丰一校:汉丰街道安康社区月潭街以东的区域、凤凰、百成和锦程社区。
汉丰二校:汉丰街道九龙社区;文峰街道富厚、杨柳和双合店社区。
汉丰三校:云枫街道长青和观音桥社区;汉丰街道盛山和红光社区,川心村和南元村。
汉丰四校:文峰街道中吉、文峰和中原社区,高市村。
汉丰五校:汉丰街道安康社区月潭街以西的区域、永兴、驷马、金州和迎宾社区。
汉丰六校:云枫街道宝华、永先、永安和平桥社区。
汉丰七校:云枫街道关子和寨子坪社区。
汉丰八校:云枫街道兴合社区。
汉丰九校:文峰街道天鹅湖、南郊和明镜石社区。
龙珠小学:云枫街道龙珠社区。
文峰小学:文峰街道三中和文成社区,木桥村。
招生学校学位不足时,按户籍转入时间排序,时间长的优先安排学位。在此类未申请到学位的,在第二类对应学校或相对就近学校中优先解决。
2.第二类:城区购房入住类。
汉丰一校:“三对口”类审核结束后,如有空余学位,在汉丰街道安康社区月潭街以东区域、凤凰、百成、锦程社区的“购房入住”类中按购房时间排序,购房时间长的优先补充。
汉丰二校:汉丰街道九龙、百成、凤凰和锦程社区,川心村和南元村;文峰街道双合店社区。
汉丰三校:汉丰街道永兴、驷马、金州、迎宾、红光和盛山社区;云枫街道长青和观音桥社区。
汉丰四校:文峰街道中原社区民胜街以西的区域、中吉社区中原街以东的区域、文峰社区,高市村。
汉丰五校:“三对口”类审核结束后,如有空余学位,在汉丰街道安康社区月潭街以西区域、永兴、驷马、金州、迎宾社区的“购房入住”类中按购房时间排序,购房时间长的优先补充。
汉丰六校:汉丰街道安康社区;云枫街道宝华和永先社区。
汉丰七校:云枫街道寨子坪社区。
汉丰八校:云枫街道平桥、关子和兴合社区。
汉丰九校:文峰街道中吉社区中原街以西的区域、明镜石、天鹅湖、南郊、富厚和杨柳社区。
龙珠小学:云枫街道龙珠和永安社区。
文峰小学:文峰街道中原社区民胜街以东的区域、三中和文成社区,木桥村。
此类在第一类审核结束后有空余学位情况下申请学位。学位不足时,按在城区购房时间(以房产证或房管局备案登记表等相关材料为准)排序,时间长的优先安排学位。此类不能解决的,由教管中心统筹解决到有空余学位的学校或民办学校。
3.第三类:特殊情况类。
汉丰一校:“购房入住”类审核结束后,如有空余学位,汉丰街道凤凰、锦程社区的“特殊情况”类按“开州教发〔2019〕61号”文件规定排序补充。
汉丰二校:“购房入住”类审核结束后,如有空余学位,汉丰街道九龙、百成、驷马社区的“特殊情况”类按“开州教发〔2019〕61号”文件规定排序补充。
汉丰三校:“购房入住”类审核结束后,如有空余学位,汉丰街道盛山、迎宾、红光社区,云枫街道长青社区的“特殊情况”类按“开州教发〔2019〕61号”文件规定排序补充。
汉丰四校:文峰街道高市村。
汉丰五校:“购房入住”类审核结束后,如有空余学位,汉丰街道金州、永兴社区的“特殊情况”类按“开州教发〔2019〕61号”文件规定排序补充。
汉丰六校:“购房入住”类审核结束后,如有空余学位,汉丰街道的安康社区,云枫街道宝华、永先、观音桥社区的“特殊情况”类按“开州教发〔2019〕61号”文件规定排序补充。
汉丰七校:“购房入住”类审核结束后,如有空余学位,寨子坪社区的“特殊情况”类按“开州教发〔2019〕61号”文件规定排序补充。
汉丰八校:云枫街道宝华、观音桥、永先、永安、平桥、关子、寨子坪和兴合社区。
汉丰九校:“购房入住”类审核结束后,如有空余学位,文峰街道明镜石、天鹅湖、南郊、富厚、杨柳社区的“特殊情况”类按“开州教发〔2019〕61号”文件规定排序补充。
龙珠小学:汉丰街道凤凰、百成、锦程、安康、迎宾、驷马、金州、九龙、盛山、永兴和红光社区,川心村和南元村;云枫街道长青和龙珠社区。
文峰小学:文峰街道天鹅湖、中吉、三中、双合店、南郊、明镜石、富厚、杨柳、文成、中原和文峰社区,木桥村。
“特殊情况”类在第一类、第二类审核结束后,有空余学位情况下申请学位。学位不足时,由教管中心统筹解决。
非上述“三类”的其他学生,回原籍或在相对就近的农村学校就读。





