
滨海新区高中转学健康卡在哪下载?
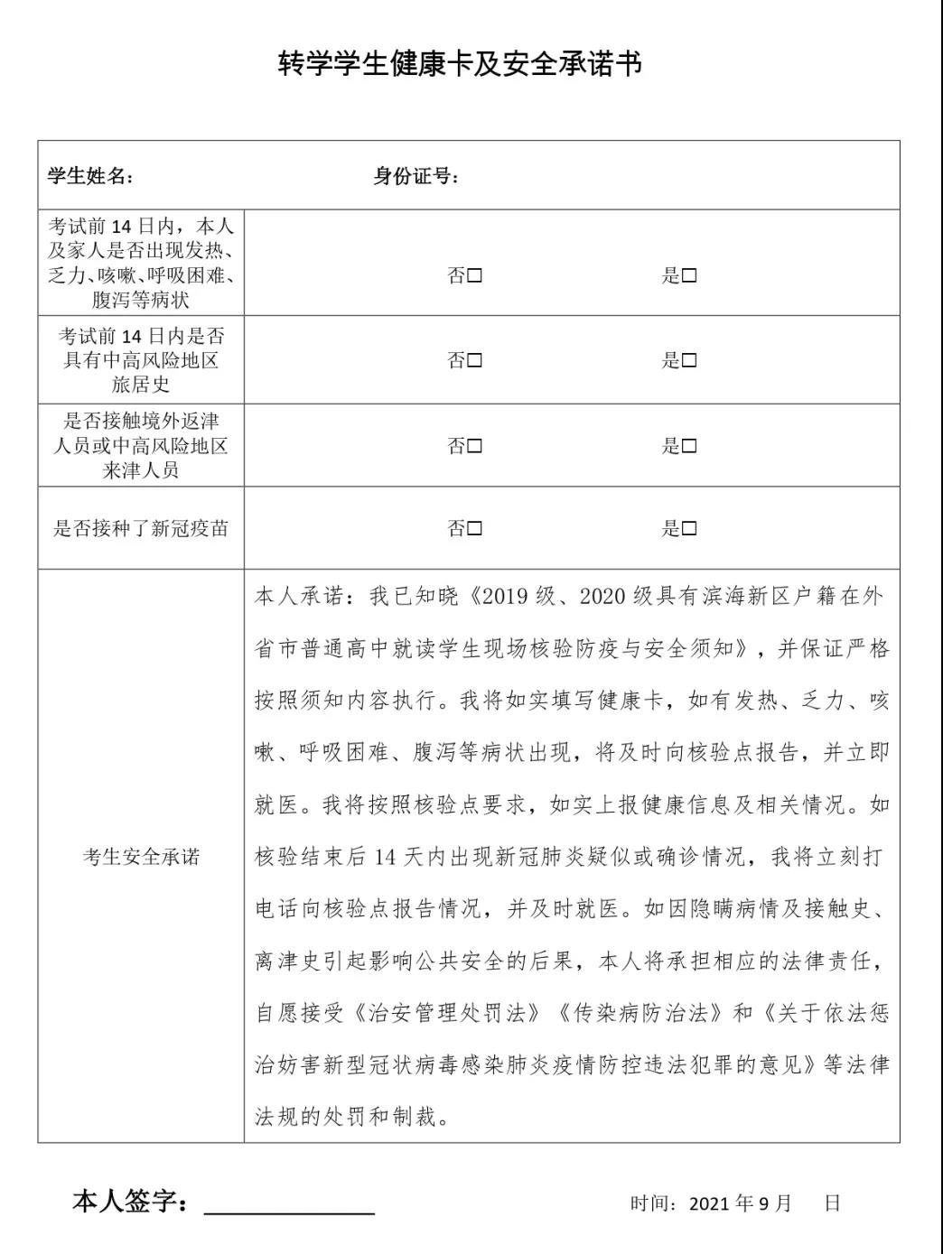
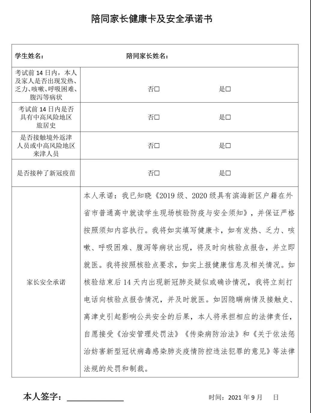
答:为保障2019级、2020级具有滨海新区户籍在外省市普通高中就读学生现场核验工作安全平稳顺利,转学生和陪同家长需要在滨海新区教育体育局官网下载《转学学生健康卡及安全承诺书》和《陪同家长健康卡及安全承诺书》,如实填写个人健康情况,签署安全承诺书并签字。现场核验时请将上述两个《承诺书》交给核验工作人员。
完整防疫通知如下:
为保障2019级、2020级具有滨海新区户籍在外省市普通高中就读学生现场核验工作安全平稳顺利,请转学学生及家长严格执行天津市有关疫情防控要求。
1.具有国内中高风险地区及14天内有该区域旅居史的人员暂不来津。
2.现场核验时,每名转学学生仅限1名家长陪同。
3.转学学生及家长请仔细阅读此须知并下载《转学学生健康卡及安全承诺书》《陪同家长健康卡及安全承诺书》,如实填写个人健康情况,签署安全承诺书并签字。现场核验时请将上述两个《承诺书》交给核验工作人员。
4.转学学生及陪同家长须立即申请“天津健康码”(申请方式为:下载“津心办APP”注册登录成功后-点击首页的“健康码”-填写健康信息并确认提交-申领成功)并每日进行更新,如“健康码”变色(非绿色)请及时与现场核验点联系。现场核验时,转学学生及家长须主动出示当天健康码“绿码”,持有“绿码”且体温正常(低于37.3℃)方可进入核验点进行现场核验。
5.未接种新冠疫苗的转学学生及陪同家长,需扫描“滨城新冠疫苗接种登记二维码”如实登记相关信息。
6.现场核验时转学学生及陪同家长须出示“国务院14天行程码”,如行程码有外省市旅居史的转学学生及陪同家长,核验当天须提供48小时内核酸检测阴性报告。
7.核验当日前14日内,转学学生及陪同家长如出现发热(体温≥37.3℃)、乏力、咳嗽、呼吸困难、腹泻等病状,及时到医院就医并进行核酸检测,在核验当日须提供48小时内核酸检测阴性报告,方可进行现场核验。
8.核验期间转学学生及陪同家长要做好个人防护,科学佩戴口罩,避免和无关人员接触。避免转学学生及家长在核验点附近聚集,同时做到在各种场所确保一定的社交安全距离。转学学生及陪同家长须听从核验点工作人员指挥,分散进入核验点核验,如厕时均须与他人保持1米以上距离,转学学生及陪同家长之间避免近距离接触交流。
9.转学学生及陪同家长进入核验点后需全程佩戴口罩。
10.转学学生及陪同家长在核验期间一旦出现发热、干咳、乏力、鼻塞、流涕、咽痛、腹泻等症状,应立即向工作人员报告,服从现场管理。现场核验当天,如体温≥37.3℃,须服从核验点应急处置安排。
11.被确诊为“新冠肺炎”或疑似病人的转学学生,以及需要医学隔离观察的转学学生不得参加本次核验(已治愈并完成隔离及已排除疑似的转学学生除外)。
12.转学学生及陪同家长尽量不要外出,并注意个人卫生和防护,每日自行做好身体健康监测,避免与国(境)外人员、国内疫情中高风险地区人员接触,避免去人群流动性较大的场所聚集。对于刻意隐瞒病情或者不如实报告发热史、旅居史和接触史的转学学生及家长,以及在疫情防控中拒不配合的人员,将按照《治安管理处罚法》《传染病防治法》和《关于依法惩治妨害新型冠状病毒感染肺炎疫情防控违法犯罪的意见》等法律法规予以处理。





