
重要提醒:收到疫情影响,2021-2022学年度第二学期初中转学不再采取现场登记的方式,改为线上提交材料。
》》》登记审核时间及地点
2022年1月17日上午8:30—11:30下午:13:30—17:00
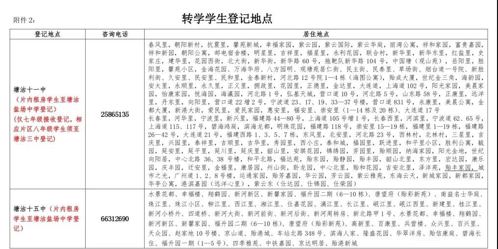
图源:滨海新区教体局
》》》审核材料提交
(一)滨海新区户口(含蓝印)学生应提交的材料
1.学生户口本原件;
2.监护人自有住房房本(或购房合同及契税完税证明件,如有户口没有自有住房,提供房屋租赁登记备案证明)。
3.上述材料复印件,每页写明“此证属实”,监护人签名、捺指印。
(二)滨海新区居住证持有人随迁子女应提交的材料
1.法定监护人在有效期内的居住证;
2.学生户口本(法定监护人须在同一户口本上);
3.法定监护人在转入区域的务工就业证明(工商营业执照或依法签订的劳动合同);
4.法定监护人在转入区域缴纳社会保险费证明;
5.法定监护人在转入区域合法居所证明(房本、购房合同及契税完税证明或房屋租赁登记备案证明)。
6.上述材料复印件,每页写明“此证属实”,监护人签名、捺指印。
(三)五四学制(即小学五年初中四年)学校就读学生须提供学籍所在校开具的五四学制证明并加盖学校教务处公章。
(四)外省转入学生登记审核材料后,如准予转入,开学后两周内须配合学校提供原学籍校初中综合素质评价相关材料。





