
》》》公办园
一、收费项目
二、收费标准
保育教育费收费标准按照幼儿园等级分为示范园、一级园、二级园、三级园、四级园五档,教育部门办园的保育教育费收费标准从每月1060元至240元不等,非教育部门办园的保育教育费收费标准从每月1272元至288元不等。
三、新标准执行对象
收费标准降低的,所有在园幼儿均按照降低后的标准执行;
收费标准提高的,实行“新生新办法,老生老办法”。
》》》民办园
一、收费项目
(一)民办幼儿园除收取保育教育费、住宿费、代办服务性收费外,不得再向幼儿家长收取其他任何费用。
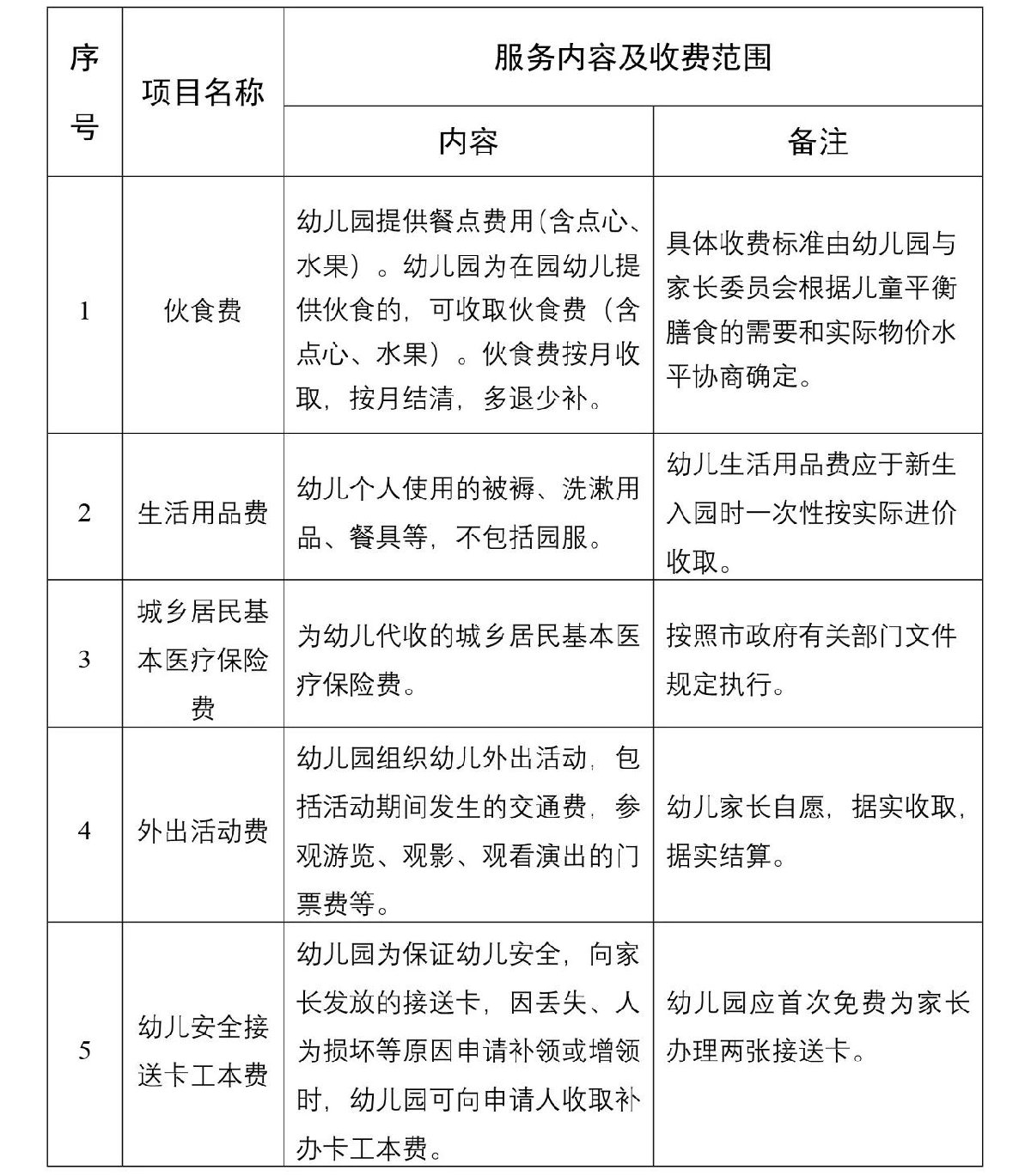
(二)非营利性民办幼儿园代办服务性收费包括:伙食费、生活物品费、城乡居民基本医疗保险费、外出活动费、幼儿安全接送卡工本费。
(三)营利性民办幼儿园代办服务性收费项目,可由幼儿园按照“确有必要、家长自愿;据实收取,不得盈利;及时结算,定期公布”的原则,在不违反国家及本市有关规定的前提下自主确定。
二、收费标准
幼儿园降低收费标准的,所有在园幼儿均按照新标准执行;提高收费标准的,应当实行“新生新办法,老生老办法”。





