
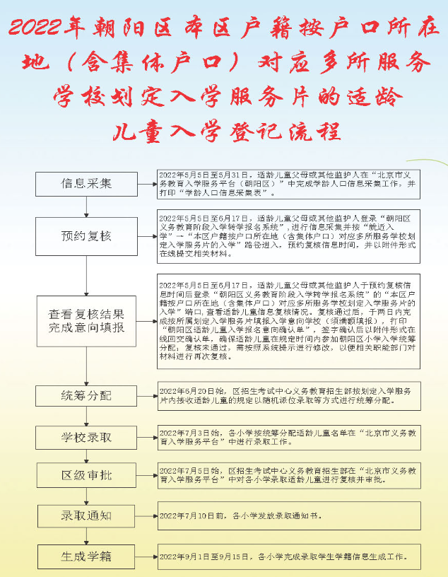
2022年朝阳区本区户籍按户口所在地(含集体户口)对应多所服务学校划定入学服务片的适龄儿童入学须知
一、办理对象
适龄儿童户口(含集体户口)在划定入学服务片内的本区户籍适龄儿童。
二、提交材料
1.从“北京市义务教育入学服务平台(朝阳区)”中打印的“学龄人口信息采集表”(监护人须签字);
2.全家户口海(儿童本人页、户口首页、户主页、父母页);
3.出生证明;
4.家庭实际居住地证明(自有住房凭房屋所有权证或不动产权证书等材料;租住房屋凭房屋租赁合同及出租房屋发票、出租房屋所有权证或不动产权证书、房主身份证等材料)。
三、办理时间
2022年5月5日——6月17日
四、入学流程






