
2022年北京市朝阳区幼升小残疾儿童入学需在“北京市义务教育入学服务平台(朝阳区)”中完成学龄人口信息采集工作并取得“学龄人口信息采集表”,后提交学龄人口信息采集表、全家户口簿等资料到学校所在地办理登记入学,入学指南如下:
2022年朝阳区拟就读特殊教育学校、小学附设特教班的适龄儿童入学须知
一、办理对象
凡是在“北京市义务教育入学服务平台(朝阳区)”中完成学龄人口信息采集工作并取得“学龄人口信息采集表”的残疾适龄儿童。
二、提交材料
1.从“北京市义务教育入学服务平台(朝阳区)”中打印的“学龄人口信息采集表”(监护人须签字)﹔
2.从“朝阳区义务教育阶段入学转学报名系统”中打印的“朝阳区小学入学适龄儿童建档材料核对预约单”(监护人须签字):
3.全家户口簿(儿童本人页、户口首页、户主页、父母页)(原件及复印件);
4.出生证明(原件及复印件);
5.残疾证明(原件及复印件);
6.家庭实际居住地证明(自有住房凭房屋所有权证或不动产权证书等材料;租住房屋凭房屋租赁合同及出租房屋发票、出租房屋所有权证或不动产权证书、房主身份证等材料〕(原件及复印件)。
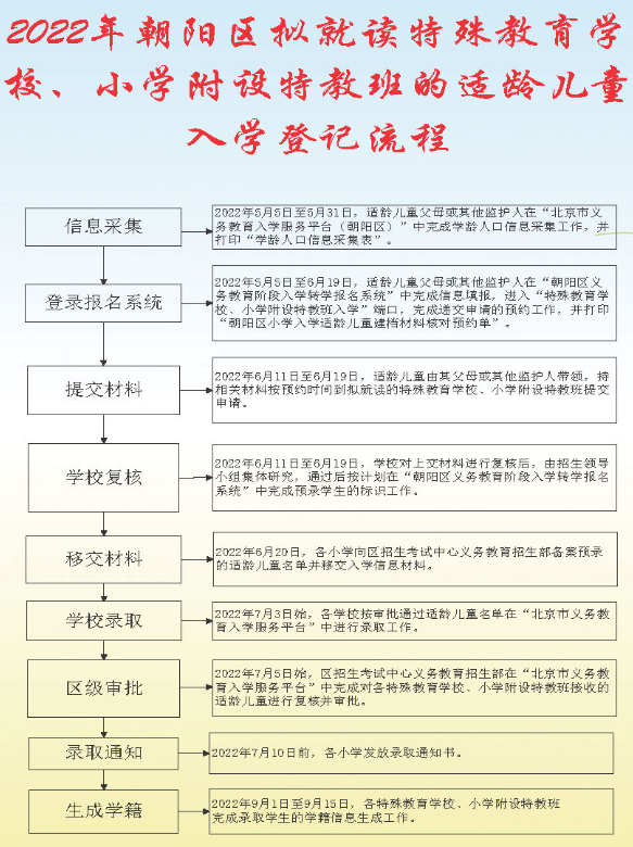
三、办理时间
2022年6月11日——6月19日
四、办理地点
申请就读的特殊教育学校、小学附设特教班的学校所在地
五、入学流程






