
受新一轮新冠疫情影响,根据《中国药科大学关于2021年秋季学期开学和新生报到有关安排的公告》,2021年秋学期推迟返校并按计划开展线上教学,现将研究生教育教学安排通知如下:
一、总体安排
全体研究生返校和新生报到时间推迟到9月15日之后,2021级研究生新生于9月6日开始进行线上教学,何时返校、报到和恢复线下教学待学校确定后另行发布通知。
二、选课安排
2021级研究生线上上课前需进行网上选课,选课时间安排为:8月23日-29日。高年级研究生无法参加线上选课,如有重修的可先联系任课教师参加线上教学,待返校后到研究生院补办选课手续。选课具体事项由研究生院另行发布通知。
请各位研究生在选课前仔细研读本专业培养方案,并提前和研究生导师沟通选修课选择事宜,严格按照规定时间完成选课,未完成选课的将无法参加课程在线教学。
三、课程在线教学
(一)在线教学方式
1.研究生课程线上教学依托我校研究生在线课程平台教学资源,开展以学生自主学习为主、教师引导为辅的教学模式。教师将充分利用研究生网络教学平台和手机端超星学习通APP(手机应用市场下载)或其他互动工具开展在线教学。
2.研究生需按照课表编排的时间按时参加任课教师组织的在线课堂互动(直播互动答疑、研讨等)。根据任课教师的选择,在线课堂互动将采用钉钉、腾讯会议、企业微信等互动工具开展,研究生需提前加入任课教师创建的QQ群、企业微信群等作为与教学班级实时沟通的方式。
(二)研究生准备工作
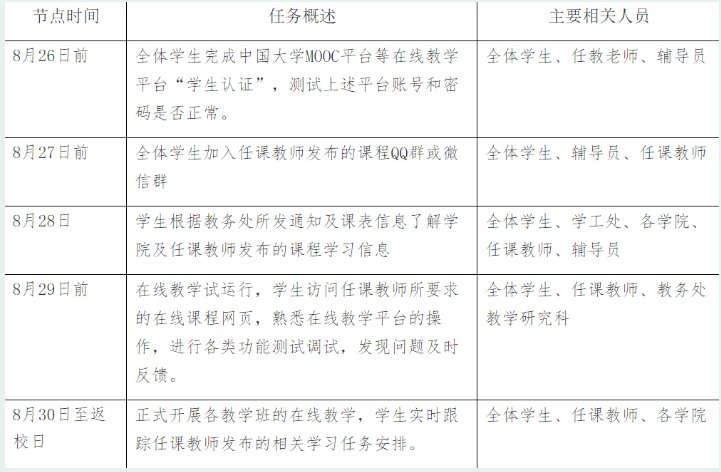
1.熟悉平台功能(8月26日-9月5日)。研究生网络教学平台(也可从“研究生院主页-研究生网络教学平台”进入)。平台的登录账号和密码为学校统一认证账号和密码,操作说明见附件1,也可在平台首页通知公告栏查阅。
2.加入教学班级群(8月28日-9月5日)。研究生院将会汇总各门在线教学课程的平台资源网址、教学班级QQ群等沟通方式,于8月27日后发布。请各位研究生及时关注并加入任课教师创建的沟通群,与教师取得联系。
(三)在线教学过程
1.课前——自主学习
研究生登录网络教学平台开展自主学习,完成任课教师发布的视频资源、课件、阅读文献等教学内容的学习,自主学习时积极思考,记录所遇到的问题并在交流群里向老师提问,供教师课中教学时答疑与组织研讨时参考。
2.课中——参加在线课堂互动活动
研究生在课表排课时间,登录教师选择的教学互动工具(钉钉、腾讯会议等),参加教师组织的直播答疑、主题研讨等课堂互动活动。
3.课后——完成课后任务
研究生完成教师在网络教学平台或教学互动工具中布置的文献研读、主题讨论等任务,课后应对课程学习、文献研读、主题研讨等内容进行提炼与总结,为后续科学研究与论文撰写积累资源。
四、校外实践教学
校企联合培养研究生的实践教学,基地所在地为南京市的,派出时间与我校学生返校时间同步;基地所在地为新冠肺炎疫情中高风险地区所在设区市,暂不得前往基地,自该设区市全域转为低风险地区满21天后,可有序派出;基地所在设区市今年以来一直为新冠肺炎疫情低风险地区的,9月15日后可有序派出。研究生未能到岗期间须及时与校内外导师保持沟通交流。
五、其他事项
1.研究生须高度关注研究生教育教学安排的各个时间节点,严格按照规定时间完成相应事项。
2. 研究生须按时根据课表参加各门课程在线课堂互动教学,如有特殊原因不能参加,需提前跟任课教师沟通请假,研究生在线课堂上课的表现将作为课程过程性考核的依据。
3.各在线课程网址及班级群等将于8月27日后公布,如遇到无法加群或不能联系到任课老师时,请及时和辅导员沟通,请辅导员协助联系任课教师加群,也可联系各开课学院,各开课学院的联系方式见附件2。
4.研究生课程线上教学重要时间节点参照附件3,如有问题可于8月23日后向研究生院反映,联系电话:86185535。
5.上述各项安排,如遇上级部署变化或者特殊情况可能会进行调整,届时另行通知。
附件1:点此查看
附件2:各学院联系方式

来源:中国药科大学
附件3:研究生课程在线教学重要时间节点

来源:中国药科大学





