
近日,南京市教育局、市发改委联合印发《关于进一步规范2021年秋季学期教育收费管理工作的通知》,就进一步规范教育收费行为、做好教育收费管理工作提出以下要求:
一、严格按照规定项目和标准收费。学校收费项目包括学费、服务性收费和代收费,其中幼儿园在新学期开学的当月,保育教育费按日收取。严禁学校违反规定擅自设立收费项目、私自提高收费标准等违规收费行为。
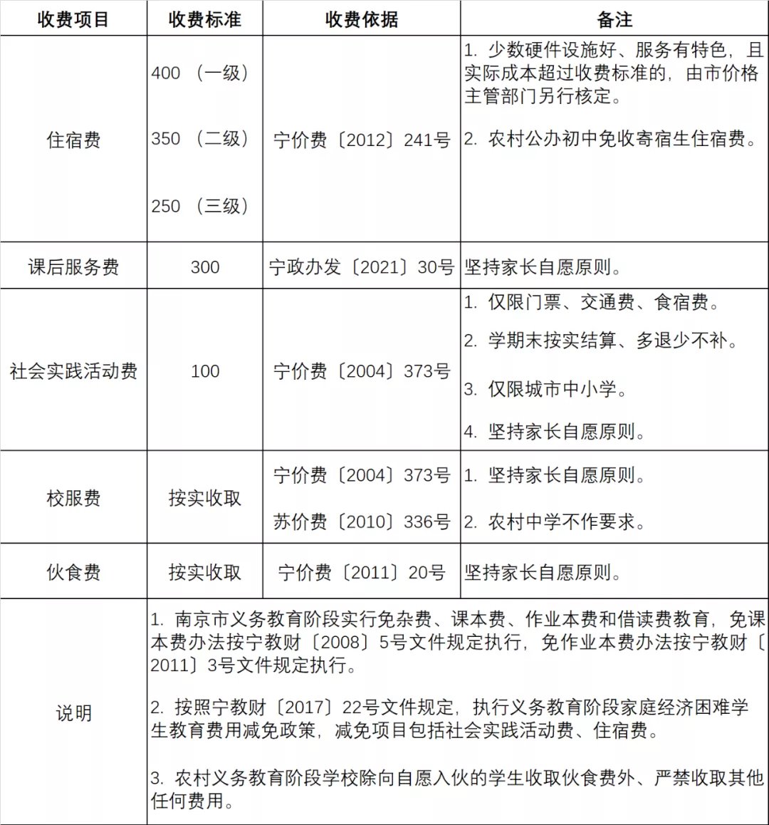
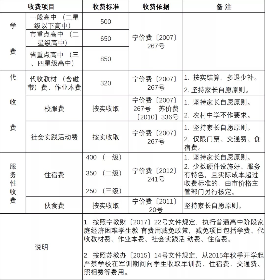
二、规范服务性收费和代收费行为。服务性收费包括伙食费、住宿费、课后服务费。其中因受疫情影响,学校9月份住宿费应按照学生实际在校住宿时间计收,即2021年住宿费按10个月(每学期5个月)计算,9月份在校住宿时间不超过15天的,按半个月计收住宿费,超过15天的按一个月计收住宿费,多收部分退还学生。义务教育学校代收费项目包括社会实践活动费、校服费,普通高中代收费项目包括社会实践活动费、校服费、教材费、作业本费。服务性收费和代收费必须坚持自愿、非营利原则,不得强制向学生收取。
三、严格落实教育收费公示制度。学校要通过公示栏(公示牌或公示墙)、校园网等形式,对收费项目、收费标准、收费依据、收费范围以及投诉举报电话等内容进行公示,主动接受学生、家长和社会的监督,增强学校收费的透明度。
四、认真落实学生资助政策。学校对开学申请资助和上学期已经受助的学生,要直接办理入学手续,暂缓收取学费、社会实践活动费、住宿费等相关费用,待家庭经济困难学生认定后再按实际情况给予资助,不得采取“先收后退”的方式增加家庭经济困难学生的生活负担;在伙食费、校服费等方面积极采取减免措施。
五、如国家、省、市出台新的教育收费政策规定,按新规定执行。
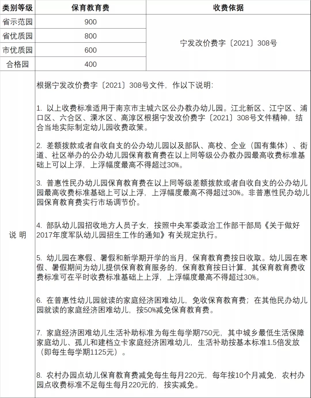
【教育收费公示表】
南京市公办幼儿园(所)收费标准
单位:元/生•月

来源:南京市发展和改革委员会
南京市公办小学教育收费标准
单位:元/生•学期

来源:南京市发展和改革委员会
南京市公办普通初中教育收费标准
单位:元/生•学期

来源:南京市发展和改革委员会
南京市公办普通高中教育收费标准
单位:元/生•学期

来源:南京市发展和改革委员会
南京市公办普通中专、职业中专、职业高中收费标准
单位:元/生•学期

来源:南京市发展和改革委员会





