
2021秋季南京鼓楼区教育机构第三批复课名单
根据江苏省和南京市疫情防控指挥部统一部署,近日南京市鼓楼区联防联控工作指挥部学校组组织相关部门和属地街道对申请线下复课的社会培训机构(托育机构)进行了检查验收,现将南京市栖霞区第三批通过验收的社会培训机构(托育机构)名单予以公示,自2021年10月3日后以上培训机构可恢复线下培训活动。
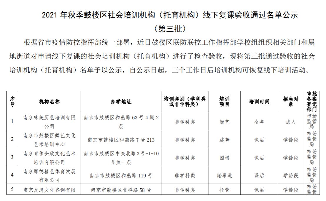
附件:2021年秋季鼓楼区社会培训机构(托育机构)线下复课验收通过名单公示(第三批)

教育百科2022-05-18 20:46:00佚名

2021秋季南京鼓楼区教育机构第三批复课名单
根据江苏省和南京市疫情防控指挥部统一部署,近日南京市鼓楼区联防联控工作指挥部学校组组织相关部门和属地街道对申请线下复课的社会培训机构(托育机构)进行了检查验收,现将南京市栖霞区第三批通过验收的社会培训机构(托育机构)名单予以公示,自2021年10月3日后以上培训机构可恢复线下培训活动。
附件:2021年秋季鼓楼区社会培训机构(托育机构)线下复课验收通过名单公示(第三批)
