
2022年全国硕士研究生招生考试南京师范大学报考点(3208)网上信息确认公告
我校网上信息确认工作将于2021年11月2-4日进行,现将有关事项公告如下。
一、确认对象
选择“3208”报考点且截止到10月25日完成网上缴费的以下考生:
1、报考南京师范大学、徐州医科大学、江苏师范大学,且就读学校在南京地区的应届本科毕业生;
2、报考南京师范大学、徐州医科大学、江苏师范大学,且户籍或工作单位在南京地区的考生;
3、报考南京师范大学单独考试的考生。
二、网上确认方式
1、网上确认系统网址:http://yz.chsi.com.cn/wsqr/stu/,届时考生可凭本人在中国研究生招生信息网的用户名和密码登录系统。也可以直接从研招网首页(网址:https://yz.chsi.com.cn/)的“网上确认”入口进入,或者使用手机直接扫描二维码进入确认系统。支持手机端和PC端。
2.考生须于规定时间内通过网上确认平台,完成“确认网报信息、上传准考证照片、上传身份证照片、上传手持身份证照片、上传其它相关材料(原件)照片”等材料提交步骤,逾期不再补办。
3.考生必须完成上述步骤且经考点审核通过,否则网上报名信息无效。其他材料均须为原件照片,复印件无效。
三、确认时间
1.初次上传材料时间:11月1日上午11:00 --11月4日下午16:30。
2.上传材料后审核不通过的考生,补充材料截止时间:11月4日下午17:30。
3.考生不要在确认的最后一天提交审核材料,以免因审核不通过没有充足的时间准备补充材料。
四、网上确认所需材料
(一)基本材料清单:所有考生提供
1.准考证照片
照片要求如下:
(1)本人近三个月内正面、免冠、无妆、彩色头像电子证件照(白色背景);
(2)仅支持jpg或jpeg格式,建议大小不超过10M,宽高比例3:4;
(3)正脸头像,人像水平居中,人脸的水平转动角,倾斜角,俯仰角应在±10度之内。眼睛所在位置距离照片上边沿为图像高度的30%-50%之间。头像左右对称。姿态端正,双眼自然睁开并平视,耳朵对称,嘴巴自然闭合,左右肩膀平衡,头部和肩部要端正且不能过大或过小,需占整张照片的比例为不小于2/3;
(4)脸部无遮挡,头发不得遮挡脸部、眼睛、眉毛、耳朵或造成阴影,要露出五官;
(5)照明光线均匀,脸部、鼻部不能发光,无高光、光斑,无阴影、红眼等;
(6)人像对焦准确、层次清晰,不模糊;
(7)请不要化妆,不得佩戴眼镜、隐形眼镜、美瞳拍照;
(8)图像应真实表达考生本人近期相貌,照片内容要求真实有效,不得做任何修改(如不得使用PS等照片编辑软件处理,不得对人像特征(如伤疤、痣、发型等)进行技术处理,不得用照片翻拍);
(9)请务必谨慎上传符合上述全部要求的照片,否则会影响审核。
注:该照片将用于初试准考证、录取通知书、校园卡等,请务必按要求上传。
2.本人有效居民身份证原件正、反面照片
照片要求:身份证边框完整,字迹清晰可见,亮度均匀,文字正向显示。
3.本人手持身份证的正面照片
照片要求如下:
(1)拍摄时,手持本人身份证,头部和肩部要端正,将持证的手臂和上半身整个拍进照片,确保身份证上的所有信息完整并清晰可见(没有被遮挡或者被手指捏住)。
(2)其他要求同“准考证照片”的要求一致。
(3)请务必谨慎上传符合上述全部要求的照片,否则会影响审核。
4.《全国硕士研究生招生考试考生诚信考试承诺书》(见文末附件)
要求:需打印出来手写签名和落款日期后拍照上传。如果上传的承诺书与本附件版本不相符合或无手写签名和日期,均视为审核不通过。
(二)学籍学历证明及补充材料
请考生对照自己的身份及类别按要求提供相应的材料:
1.网上报名学籍校验已通过的应届本科毕业生
提供《教育部学籍在线验证报告》或学生证。学生证须是个人信息页(有照片、学制、专业、入学年月等信息)和注册页。
2.网上报名学历校验已通过的往届生
提供《教育部学历证书电子注册备案表》、或《中国高等教育学历认证报告》、或学历学位证书。提供的学历学位证书须符合招生单位的报考要求。
3.网上报名学籍学历校验未通过的考生
需对照以下类别分别提供学籍学历补充材料
来源:南京师范大学研究生院
注:往届生或国外学历生如果正在进行学历或学位认证,须上传正在办理学历或学位认证的证明,如认证收费票据等。
4.以第二学士学位报考法律(法学)专业学位的考生
法学第二学士学位应届毕业生可以报考法律(法学)专业学位。此类考生需提供第二学位在读证明或届时(录取当年入学前)可毕业的证明原件。
注:学历学籍校验未通过且未能提供相关证明材料的考生,一律不予审核通过。
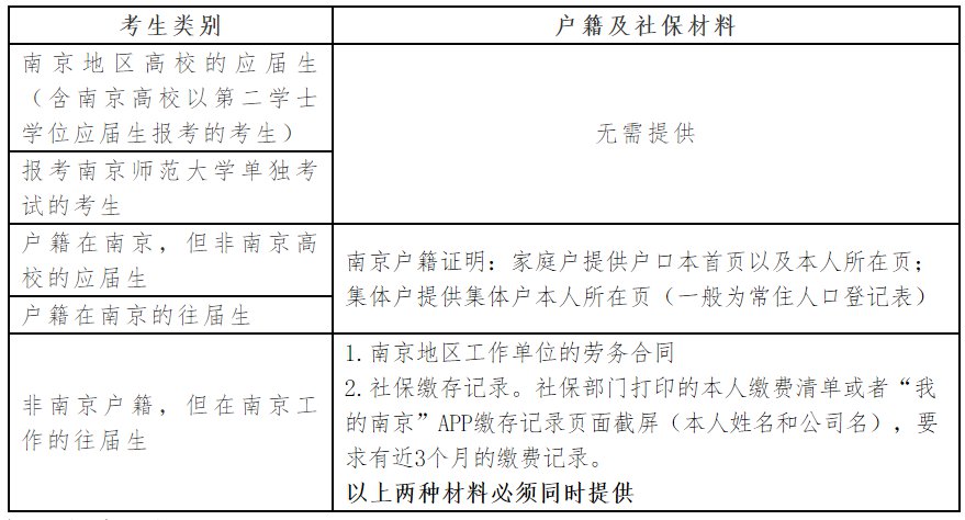
(三)户籍、社保等材料
需对照以下类别分别提供户籍或社保等材料
来源:南京师范大学研究生院
(四)专项计划证明
仅限报考以下2个专项的考生提供
来源:南京师范大学研究生院
注:报考南京师范大学的“少数民族高层次骨干人才计划”考生须在复试前通过顺丰快递将《2022年少数民族高层次骨干人才计划考生登记表》寄送至南京师范大学研招办(通讯地址:江苏省南京市栖霞区文苑路1号南京师范大学笃学楼404室,联系电话:025-85891893,邮编:210023)。
(五)单独考试证明
仅限考试方式为单独考试的考生提供
来源:南京师范大学研究生院
(六)其他证明材料
学历学籍审核结果为“有研究生学籍”的考生(即在读研究生),还须提供由研究生就读单位培养部门出具的同意报考证明。
五、结果反馈
网上确认审核工作有一定的滞后性,审核结果一般24-48小时通过确认系统反馈(提交材料考生人数过多及特殊情况除外),请考生及时登录确认系统查询审核结果。同时,审核系统将通过短信和学信网站内信息提醒考生审核结果。
审核未通过的考生必须按照审核不通过原因在规定时间内重新提交复审材料,逾期视为放弃报名。
六、其他事项
1.所有考生须仔细鉴别自己的身份及类别,提前准备好网上确认材料,扫描或拍照后存于手机中,便于网上确认工作的顺利进行。
2.考生必须在网上报名时完成报名费支付,未缴费考生信息为无效信息,不能进行网上信息确认。
3.经考生本人确认的报名信息任何时候不作修改。因考生本人未认真阅读相关报考条件及相关政策要求,以及网报信息误填、错填,导致不能网上确认、考试、复试、录取以及入学后不能进行学籍注册的,遗留问题由考生本人负责。
4.网上确认工作时间内,我校报考点接受考生关于网上确认的咨询,咨询电话 025-85891892、85891893。
5.网上确认审核结果将不实时同步至中国研招网网报信息中,以网上确认系统中的提示为准。
6.考生在2021年12月18日至12月27日期间,凭网报用户名和密码登录“研招网”自行下载打印准考证。
7.报考我校但报考点选择非南京师范大学(3208)的考生,请按照相应报考点要求在规定时间内完成网上或现场确认工作。





