
2022年南京信息职业技术学院提前招生简章
第一章 总则
第一条 为保证招生工作的顺利进行,规范招生行为,切实维护考生合法权益,根据《中华人民共和国教育法》、《中华人民共和国高等教育法》和教育部、江苏省教育厅招生工作相关规定,结合我校实际,制定本简章。
第二条 本简章适用于我校提前招生工作。
第三条 学校全称:南京信息职业技术学院。学校招生代码:国标代码13112,江苏省代码1154。
学校办学地址:南京市栖霞区仙林大学城文澜路99号。
第四条 学校简介:南京信息职业技术学院是国有公办院校,是中国特色高水平高职学校、国家示范性(骨干)高职院校、教育部优质专科高等职业院校。学校围绕信息产品制造、信息网络、信息技术服务三大专业集群开设51个专业。
第五条 学校招生层次为:专科,办学类型为:普通高等职业技术学校。颁发学历证书的学校名称为:南京信息职业技术学院。对在规定的年限内达到所在专业毕业要求的学生,颁发南京信息职业技术学院普通专科毕业证书。
第二章 组织机构及职责
第六条 学校招生工作的领导机构是招生工作领导小组。
第七条 学校的招生工作组织实施机构是招生办公室。
第八条 学校的招生工作实行上级主管部门、内部和第三方多重监督机制,学校招生工作在监督部门的监督下进行,同时接受社会各界监督。
第三章 招生计划
第九条 学校根据人才培养目标、办学条件等实际情况,统筹考虑江苏省高考报名人数、生源质量、区域协调发展等因素,结合近年来学校计划编制情况,综合分析,经教育主管部门审核后,确定提前招生计划。
第十条 招生专业及计划数以教育主管部门正式公布为准。
第四章 报名考试
第十一条 报名条件
已参加2022年江苏省普通高考报名,且参加了普通高中学业水平语文、数学、外语、思想政治、历史、地理、物理、化学、生物、信息技术10门科目的合格性考试并取得成绩的高中教育阶段毕业生。报考我校美术类专业的考生,须参加江苏省美术类专业省统考,省统考成绩不低于150分。
对提前招生的考生身体要求,参照国家普通高校招生体检标准执行。提前招生录取考生入校后,学校将在三个月内进行新生入学资格审查及身体复检。经复查不合格者,根据国家相关规定处理,凡发现弄虚作假者,一律取消其入学资格。
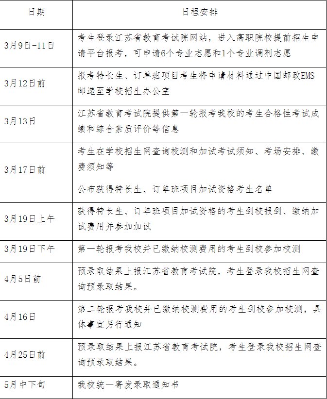
第十二条 考生须于2022年3月9日-11日登录江苏省教育考试院门户网站报名,报名截止11日下午17:00。
第十三条 所有考生在网上报名时最多可填报我校6个专业志愿和1个专业调剂志愿(不含订单班专业)。报考订单班的考生还须填报订单班专业志愿,最多可填报3个订单班专业志愿和1个订单班专业调剂志愿;报考特长生项目仅能在体育特长生和艺术特长生中选择一类,不得兼报;特长生、订单班项目仅能选择其一,不得兼报;如有重复报名者将取消其报名资格。
第十四条 报考体育、艺术特长生的考生网上报名后,还须下载、填写特长生报名表,准备相关证明材料复印件。报考订单班的考生网上报名后,还须下载、填写订单班报名表。相关报名表及项目简介请登录学校招生网查询下载。
以上材料请于2022年3月12日前通过中国邮政EMS邮递至学校招生办公室。
第十五条 考试办法
我校提前招生考试分为校测和加试。
校测对象为报考我校的全体考生。校测为笔试,考试时长为120分钟,总分500分,笔试卷为语文、数学、外语三科综合卷,其中外语部分设英语、日语、俄语三个语种,考生选择其中一个语种参加测试。笔试命题依据高中课程标准。我校负责校测的命题、考试和评卷等组织工作。校测时间为3月19日下午,校测地点为南京信息职业技术学院。
加试对象为报考我校订单班、体育特长生、艺术特长生的考生。加试时间为3月19日上午,加试地点为南京信息职业技术学院。加试形式与内容见附件各项目招生办法。加试总分300分,合格线180分。
第十六条 日程安排

本简章所定时间和工作安排会根据疫情防控情况及时调整并提前在学校招生网向社会公布。我校如第一轮即完成公布的计划总数,将不再组织第二轮招生录取工作。
第十七条 学校专业教学培养使用的外语语种为英语。
第十八条 违规处理
凡在提前招生中违规的考生及工作人员,按教育部令第33号《国家教育考试违规处理办法》处理。考生的违规情况将报江苏省教育考试院,记入高考诚信电子档案。
第五章 录取规则
第十九条 加分政策
凡有下列情形之一的考生,学校可予以加分录取:
1、烈士子女,录取时加20分投档。
2、在服役期间荣立二等功以上或被战区(原大军区)以上单位授予荣誉称号的退役军人,录取时加20分投档。
3、归侨、华侨子女、归侨子女和台湾省籍考生(含台湾户籍考生),录取时加5分投档。
4、自主就业的退役士兵,录取时加10分投档。
同一考生如符合多项增加分数投档条件的,取其中幅度最大的一项分值,且不得超过20分。
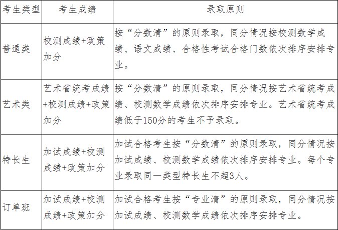
第二十条 划线原则
体育特长生、艺术特长生、订单班考生,根据计划数和考生成绩,单独划线提前录取;未被以上项目录取的考生,根据其网上报名时的志愿信息按相应录取原则录取,并根据计划数和考生成绩划定相应考生类型的录取控制线。
第二十一条 录取原则

我校根据录取原则进行预录取,拟录取考生名单上报江苏省教育考试院审核,审核通过,同时考生体检合格,我校才正式录取。
第六章 其他
第二十二条 学校录取的考生,经省招生主管部门审核批准后,由学校寄发录取通知书。
第二十三条 校测费60元,特长生、订单班加试费为60元(苏价费【2007】423号),费用由考生在参加校测或加试现场缴纳。
第二十四条 学校根据经江苏省物价部门核准的标准(苏物价【2014】136号)按学年收取费用(币种:人民币)
文科类专业4700元,
理科类专业5300元,
工科类专业5300元,
艺术类专业6800元。
第二十五条 学生公寓住宿费为每学年人民币1000元(苏价费【2002】369号、苏财综【2002】162号)。
第二十六条 我校已建立“奖、助、贷、勤、保、减、缓、补”八位一体的资助政策体系。家庭经济困难学生,入学前可向户籍所在区县教育局学生资助管理中心申请生源地信用助学贷款;入学时如暂时无法缴纳学费,可通过学校开设的“绿色通道”办理缓交;入学后可向学校递交《江苏省家庭经济困难学生认定暨国家教育资助申请表》,申报家庭经济困难,由学校核实认定后予以相应的资助。相关政策详见学校招生网,资助政策咨询电话:025-85842432。
第七章 附则
第二十七条 高职院校提前招生为国家授权高校独立组织考试录取的一种方式,且在高考前完成录取工作。按江苏省教育厅文件规定,考生参加我校提前招生考试,若被正式录取则不再参加6月份的普通高校招生统一考试和任何其他形式的录取;确需参加高考的,须向高考报名地县级招办提出书面申请,经批准后方可参加,但不能参加任何形式的录取。
第二十八条 本简章通过学校招生网向社会发布,对于各种媒体节选公布的简章内容,如理解有误,以我校公布的完整的招生简章为准。
第二十九条 我校以往有关招生工作的政策、规定如与本简章相冲突,以本简章为准,原政策、规定即时废止;如遇国家法律、法规、规章和上级有关政策变化,以变化后的规定为准。
第三十条 考生材料邮寄地址及收件人:南京市仙林大学城文澜路99号南京信息职业技术学院招生办公室,金老师(收),邮编:210023。
招生咨询电话:025-85842018、400-888-1154
招生传真:025-85842018
电子信箱:zsb@njcit.cn
监督电话:025-85842199
招生信息网址:http://zs.njcit.cn/
招生官方微信:南信招生(njcitzs)
第三十一条 本简章由南京信息职业技术学院招生办公室负责解释。
来源:南京信息职业技术学院





